当前位置: 首页  >  新闻中心  >  通知公告  >  财务公开

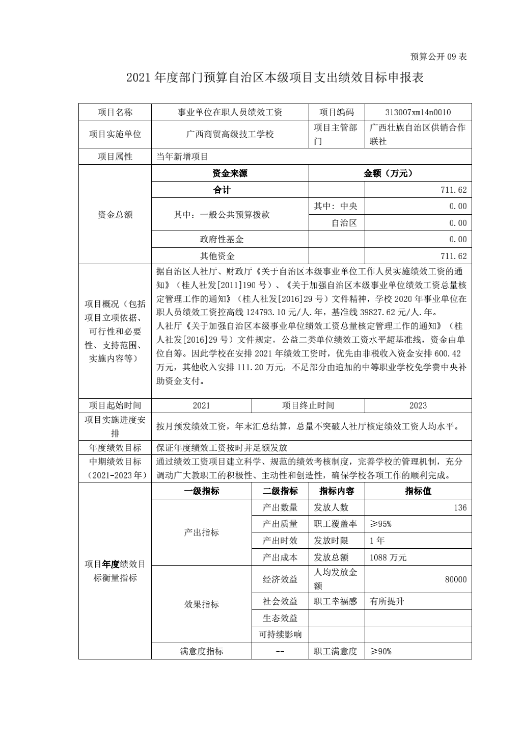
2021年绩效目标预算公开

来源:财务科   作者:    时间: 2021-03-08 11:17   点击数:   
责任编辑: 赵梽兵 内容审核: